十环招标网 十环招标网手机版

2022年招标 2021年 2020年 2019年 2018年 2017年

您当前的位置:首页 > 22年中标

中共内蒙古自治区委员会组织部2022年“北疆先锋”党员教育系列平台一体化运营维护服务结果公告

时间:2022-06-23 15:15  十环招标网 整理  来源:内蒙古政府采购网   作者:

该信息在十环招标网档案:
所在栏目:22年中标
十环招标网信息编号:119189
22年中标信息阅读方式:免费


招标公告信息说明
以下招标公告信息由:
机构发布,
从22年中标正文以下信息本站不做任何修改.

----------------------------------招标机构发布信息原文:-----------------------

<meta http-equiv="content-type" content="text/html;charset=utf-8">

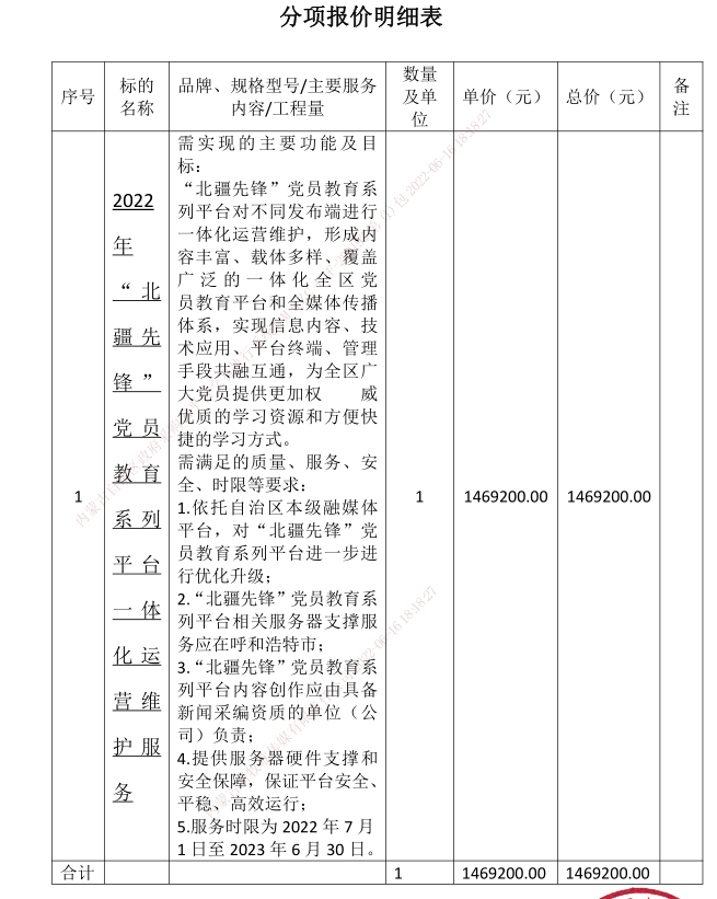
一、项目编号:NMGZC-D-F-220192 二、项目名称:2022年“北疆先锋”党员教育系列平台一体化运营维护服务 三、采购结果

合同包1(北疆先锋平台运营维护):

供应商名称 供应商地址 中标(成交)金额
内蒙古新牧歌传媒有限责任公司 内蒙古自治区呼和浩特市金桥开发区内蒙古日报社办公楼十楼 1,469,200.00元
四、主要标的信息

合同包1(北疆先锋平台运营维护):

服务类(内蒙古新牧歌传媒有限责任公司)

品目号 品目名称 采购标的 服务范围 服务要求 服务时间 服务标准 金额(元)
1-1 软件运维服务 2022年“北疆先锋”党员教育系列平台一体化运营维护 采购人指定范围 满足采购人服务要求 2022年7月1日至2023年6月30日 符合采购人服务标准 1,469,200.00
五、评审专家(单一来源采购人员)名单:

王利臣(采购人代表)、孟水仙、王强

六、代理服务收费标准及金额:

代理服务费收费标准:

代理服务费金额:

合同包1(北疆先锋平台运营维护): 0万元。收取对象:无。

七、公告期限

自本公告发布之日起1个工作日。

八、其他补充事宜

九、凡对本次公告内容提出询问,请按以下方式联系。 1.采购人信息

名称:中共内蒙古自治区委员会组织部

地址:呼和浩特市新城区哲里木路87号

联系方式:4812243

2.采购代理机构信息

名称:内蒙古自治区公共资源交易中心

地址:内蒙古自治区呼和浩特市赛罕区敕勒川大街6号

联系方式:5332624

3.项目联系方式

项目联系人:王蓉蓉

电话:5332624

内蒙古自治区公共资源交易中心

2022年06月17日


相关附件:
2022年“北疆先锋”党员教育系列平台一体化运营维护服务报价明细附件.pdf 分项报价明细表(新牧歌).png 十一、其他事项:





------------------------------------招标信息结束----------------------------

标签: 组织部   内蒙古自治区   北疆   先锋   党员   中共   委员会

上一篇: 省级机关人防疏散基地二号坝除险加固项目中标(成交)公告
最新5000条招标信息列表: 滚动招标
相关文章


-------------------------------------友情提示:--------------------------------

该信息网址:

注意:本站点所有信息全部免费浏览,来源于内蒙古政府采购网地政府采购网站,本站不做任何修改以及联系方式屏蔽,其真实性需要使用者自己确认,十环网22年中标所有信息均为免费公开查询,不承担任何商业责任!如果22年中标有涉及到虚假和隐私信息,需要删除的请使用以下方式联系我们,我们将在第一时间处理! 更正或删除信息请发邮件:59922383@qq.com